- May 30 Tue 2017 18:12
-
雙敗淘汰圖形產生器
- Mar 17 Fri 2017 19:07
-
把資料內嵌到執行檔(使用GCC)
不知道用「內嵌」這個名詞是否精確,也許計算機科學界有更正式的名稱。不管如何,我現在所要做的事情就是把一些外部資料合併到執行檔裡面。這樣一來使用者複製程式時,不會因為漏掉這些資料而導致程式無法執行。
這邊以最基本的 Hellow world 作為範例。
這邊以最基本的 Hellow world 作為範例。
- Sep 19 Mon 2016 11:08
-
LibreOffice 巨集-自訂函數:HEX2UNICHAR
將以下代碼貼到Basic IDE即可使用
Function HEX2UNICHAR(Hex as String) as String
Dim uc&,i&,L&,str$,t&
L=Len(Hex)
if L>6 then
L=6
end if
For i=1 To L
t=asc(Mid(Hex,i,1))
if 48<=t and t<=57 then
t=t-48
elseif 65<=t and t<=70 then
t=t-65+10
elseif 97<=t and t<=102 then
t=t-97+10
else
Exit For
end if
uc=(uc*16)+t
Next i
if uc < &h10000 then
str=Chr(uc)
else
uc=uc - &h10000
str=Chr(uc \ &h400 + &hD800) & Chr(uc Mod &h400 + &hDC00)
end if
HEX2UNICHAR=str
End Function
Function HEX2UNICHAR(Hex as String) as String
Dim uc&,i&,L&,str$,t&
L=Len(Hex)
if L>6 then
L=6
end if
For i=1 To L
t=asc(Mid(Hex,i,1))
if 48<=t and t<=57 then
t=t-48
elseif 65<=t and t<=70 then
t=t-65+10
elseif 97<=t and t<=102 then
t=t-97+10
else
Exit For
end if
uc=(uc*16)+t
Next i
if uc < &h10000 then
str=Chr(uc)
else
uc=uc - &h10000
str=Chr(uc \ &h400 + &hD800) & Chr(uc Mod &h400 + &hDC00)
end if
HEX2UNICHAR=str
End Function
- Jul 27 Wed 2016 16:11
-
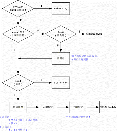
C語言開根號實作(直式開方)
- Apr 25 Mon 2016 10:00
-
[SDL筆記]編譯出不顯示console的視窗程式(gcc)
- Mar 24 Thu 2016 13:11
-
ffmpeg + bat 批次分離音軌
搭配ffmpeg與batch指令,可以將整個資料夾中的影片檔(mkv)抽出音軌(aac或mp3)。 最後一行是把檔案大小為 0 byte 的檔案刪除(ffmpeg抽不出資料時產生)。
forfiles /m *.mkv /c "cmd /c c:\ffmpeg\bin\ffmpeg -i @file -c:a copy -y @fname.aac"
forfiles /m *.mkv /c "cmd /c c:\ffmpeg\bin\ffmpeg -i @file -c:a copy -y @fname.mp3"
forfiles /c "cmd /c if @fsize equ 0 (del @file)"
forfiles /m *.mkv /c "cmd /c c:\ffmpeg\bin\ffmpeg -i @file -c:a copy -y @fname.aac"
forfiles /m *.mkv /c "cmd /c c:\ffmpeg\bin\ffmpeg -i @file -c:a copy -y @fname.mp3"
forfiles /c "cmd /c if @fsize equ 0 (del @file)"
1

